MarginNote 中文社区
markdown渲染失败
故障反馈
Mac故障
ukunk
February 20, 2026, 11:46am
1
截屏2026-02-20 19.45.02
879×791 130 KB
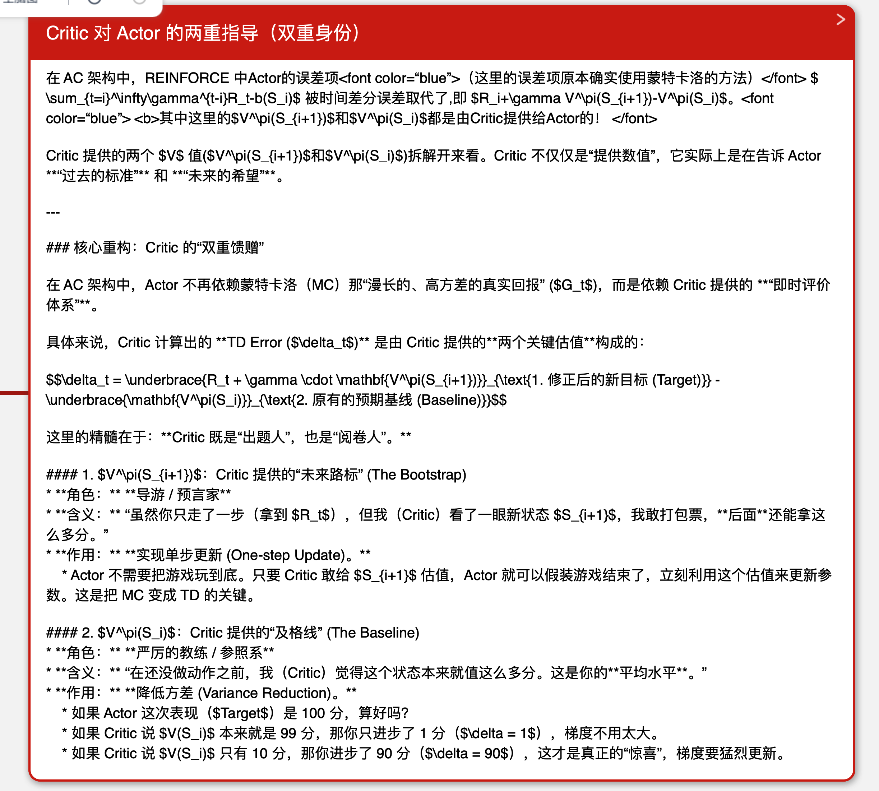
更新了软件之后,我的markdown渲染失败了,之前原本可以渲染的脑图再点进去发现也渲染失败了
为什么会这样,怎么解决
ukunk
February 20, 2026, 11:53am
2
截屏2026-02-20 19.52.54
1298×312 28.4 KB
我的当前版本为4.25,你们刚好更新了markdown的渲染,估计有bug
Ari_Support-Team
February 20, 2026, 2:08pm
3
Hello
调整下卡片宽度等待重新渲染下呢
Kind Regards,
Support Team